• 2025
  • 2024
  • 2023
  • 2022
  • 2021
  • 2020
  • 2019
  • 2018
  • 2017
  • 2016
  • 2015
  • 2014
  • 2013
  • 2012
  • 2011 and Earlier
  • 2026
  • 1.

    The subsurface Pt-promoted TiO2−x overlayer enhances succinonitrile production in the photocatalytic C–C coupling of acetonitrile
    Zhou, X.; Song, H.; Chen, Z.; Zhao, S.; Wang, J.; Wang, Y.; Gao, X.*; Lin, L.*; Yao, S.*, The subsurface Pt-promoted TiO2−x overlayer enhances succinonitrile production in the photocatalytic C–C coupling of acetonitrile. Natl. Sci. Rev. 2025, 12.[link]

    The subsurface Pt-promoted TiO2−x overlayer enhances succinonitrile production in the photocatalytic C–C coupling of acetonitrile
    2.

    Engineering α-MoC1-x through gradient Si/Al ratios of zeolite supports for efficient water-gas shift reaction
    Zhou, W.; Huang, Y.; Gao, X.*; Ma, Z.; Song, Z.; Lin, L.*; Ma, D.*; Yao, S.*, Engineering α-MoC1-x through gradient Si/Al ratios of zeolite supports for efficient water-gas shift reaction. Industrial & Engineering Chemistry Research 2025, 64, 23011-23020.[link]

    Engineering α-MoC1-x through gradient Si/Al ratios of zeolite supports for efficient water-gas shift reaction
    3.

    Microwave-assisted high-efficiency methylcyclohexane dehydrogenation over Pt catalysts promoted by alkali metal additives
    Ma, Z.; Yang, Y.; Song, Z.; Gao, X.*; Liu, J.; Hou Z.; Zhou W.; Zhang C.;Yao, S.*; Microwave-assisted high-efficiency methylcyclohexane dehydrogenation over Pt catalysts promoted by alkali metal additives. Chemical Engineering Journal 2025, 527, 170230.[link]

    Microwave-assisted high-efficiency methylcyclohexane dehydrogenation over Pt catalysts promoted by alkali metal additives
    4.

    Mo-Si interfacial layer promoted Pt– Mo active sites over ternary Pt-Mo/ SiO2 catalyst for efficient water-gas shift reaction
    Zhou, W.; Wang, Y.; Huang, Y.; Gao, X.*; Ma, Z.; Song, Z.; Lin, L.*; Ma, D.*; Yao, S.*, Mo-Si interfacial layer promoted Pt-Mo active sites over ternary Pt-Mo/SiO2 catalyst for efficient water-gas shift reaction. Chemical Engineering Journal 2025, 524, 169793.[link]

    Mo-Si interfacial layer promoted Pt– Mo active sites over ternary Pt-Mo/ SiO2 catalyst for efficient water-gas shift reaction
    5.

    Key factors for enhancing catalyst performance and stability in LOHC hydrogenation and dehydrogenation: Synergistic optimization of active components, metal-support effect, and promoters
    Ma, Z.; Yang, Y.; Song, Z.; Gao, X.*; Yao, S.*; Key factors for enhancing catalyst performance and stability in LOHC hydrogenation and dehydrogenation: Synergistic optimization of active components, metal-support effect, and promoters. Chemical Synthesis 2025.[link]

    Key factors for enhancing catalyst performance and stability in LOHC hydrogenation and dehydrogenation: Synergistic optimization of active components, metal-support effect, and promoters
    6.

    Microwave-assisted hydrogen production from methylcyclohexane dehydrogenation over Pt-Sn/Al2O3 catalysts: investigation on the effect of Sn promoter
    Yang, Y.; Ma, Z.*; Mei, X.; Gao, X.; Yao, S.*; Microwave-assisted hydrogen production from methylcyclohexane dehydrogenation over Pt-Sn/Al2O3 catalysts: investigation on the effect of Sn promoter. Chem & Bio Engineering 2025.[link]

    Microwave-assisted hydrogen production from methylcyclohexane dehydrogenation over Pt-Sn/Al2O3 catalysts: investigation on the effect of Sn promoter
    7.

    环烷烃催化制氢反应器的设计与性能优化: 前沿进展与挑战
    马梓轩; 施瑞晨; 刘明杰; 杨莹杰; 宋子瑜; 梅晓鹏; 高晓峰; 洪龙城; 姚思宇*; 张治国*; 任其龙*; 环烷烃催化制氢反应器的设计与性能优化:前沿进展与挑战. 化工进展 2025, 44, 2919-2937.[link]

    环烷烃催化制氢反应器的设计与性能优化: 前沿进展与挑战
    8.

    Stable Cobalt-Zeolite Propane-Dehydrogenation Catalysts Enabled by Reaction-Driven Reconstruction
    Liu, Q.; Yao, Y.; Li, J.; Wang, J.; Chen, L.; Li, W.*; Guo, Y.*; Yao, S.*; Yang, Y.; Wang, X.*; Stable Cobalt–Zeolite Propane-Dehydrogenation Catalysts Enabled by Reaction-Driven Reconstruction. Angewandte Chemie International Edition 2025, 64, e202505628.[link]

    Stable Cobalt-Zeolite Propane-Dehydrogenation Catalysts Enabled by Reaction-Driven Reconstruction
    9.

    Highly active interface of Carbon-Supported Single-Atom platinum on cobalt nanoclusters for hydrogen production from sodium borohydride hydrolysis
    Sun, L.; Liu, M.; Hou, Z.; Gao, X.*; Song, Z.; Song, H.; Ma, Z.; Wu, X.; Ding, C.; Wang, J.; Meng, Y.*; Yao, S.*; Highly active interface of Carbon-Supported Single-Atom platinum on cobalt nanoclusters for hydrogen production from sodium borohydride hydrolysis. Fuel 2025, 393, 135069.[link]

    Highly active interface of Carbon-Supported Single-Atom platinum on cobalt nanoclusters for hydrogen production from sodium borohydride hydrolysis
    10.

    Valorization of Waste Polyester for 1,4-Cyclohexanedimethanol Production
    Huang, Y.; Si, Y.; Guo, X.; Qin, C.; Huang, Y.; Wang, L.; Gao, X.*; Yao, S.*; Cheng, Y.*; Valorization of Waste Polyester for 1,4-Cyclohexanedimethanol Production. ACS Catalysis 2025, 15, 4570-4578.[link]

    Valorization of Waste Polyester for 1,4-Cyclohexanedimethanol Production
    11.

    Selective Photocatalytic Aerobic Oxidation of Methane to Methyl Hydroperoxide by ZnO-Loaded Single-Atomic Ruthenium Oxide Catalyst
    Gong, H.; Zhang, L.; Deng, C.; Liu, M.; Liu, X.; Huang, Y.; Zhou, K.; He, P.; Li, J.; Yang, Y.; Wang, L.; Yang, Q.; Bao, Z.; Ren, Q.; Tan, T.*; Yao, S.*; Zhang, Z.*; Selective Photocatalytic Aerobic Oxidation of Methane to Methyl Hydroperoxide by ZnO-Loaded Single-Atomic Ruthenium Oxide Catalyst. Journal of the American Chemical Society 2025, 147, 9134-9146.[link]

    Selective Photocatalytic Aerobic Oxidation of Methane to Methyl Hydroperoxide by ZnO-Loaded Single-Atomic Ruthenium Oxide Catalyst
    12.

    Optimized Pt-Co/BN Catalysts with Pt-Co@BOx Core-Shell for Efficient NaBH4 Hydrolysis
    Hou, Z.; Ma, Z.; Sun, L.; Yang, Y.; Song, Z.; Zhang, H.; Song, H.; Ding, C.; Gao, X.*; Wang, J.*; Yao, S.*; Optimized Pt–Co/BN Catalysts for Efficient NaBH4 Hydrolysis. Advanced Energy and Sustainability Research 2025, 146, 2400313.[link]

    Optimized Pt-Co/BN Catalysts with Pt-Co@BOx Core-Shell for Efficient NaBH4 Hydrolysis
    13.

    Optimized Ru catalysts for the selective cleavage of CAr–OCH3 bonds in guaiacol under mild conditions
    Song, C.; Cheng, W.; Wu, S.; Zhao, S.*; Tang, Y.; Tang, X.; Xu, Y.; Lin, L.*; Yao, S.* Optimized Ru catalysts for the selective cleavage of C Ar–OCH 3 bonds in guaiacol under mild conditions[J]. Catalysis Science & Technology, 2025, 15(6): 1839-1849.[link]

    Optimized Ru catalysts for the selective cleavage of CAr–OCH3 bonds in guaiacol under mild conditions
  • 1.

    Performance Descriptor of Subsurface Metal-Promoted Boron Catalysts for Low-Temperature Propane Oxidative Dehydrogenation to Propylene
    Gao, X.; Cai, C.; Tian, S.; Xu, S.; Lin, L.*; Shi, J.; Song, C.; Wang, T.*; Ma, D.*; Yao, S.*; Performance Descriptor of Subsurface Metal-Promoted Boron Catalysts for Low-Temperature Propane Oxidative Dehydrogenation to Propylene. Journal of the American Chemical Society 2024, 146, 35165-35174.[link]

    Performance Descriptor of Subsurface Metal-Promoted Boron Catalysts for Low-Temperature Propane Oxidative Dehydrogenation to Propylene
    2.

    Selective Production of C3 Polyols from Cellulose over Hydrogen Spillover Promoted Pd–Mo/TiO2 Catalyst with Adjacent Lewis Acid Pairs
    Si, Y.; Huang, Y.; Qin, C.; Huang, Y.; Guo, X.; Gao, X.*; Yao, S.*; Cheng, Y.*; Selective Production of C3 Polyols from Cellulose over Hydrogen Spillover Promoted Pd–Mo/TiO2 Catalyst with Adjacent Lewis Acid Pairs. ACS Catalysis 2024, 14, 17180-17190.[link]

    Selective Production of C3 Polyols from Cellulose over Hydrogen Spillover Promoted Pd–Mo/TiO2 Catalyst with Adjacent Lewis Acid Pairs
    3.

    Thermally stable Ni foam-supported inverse CeAlOx/Ni ensemble as an active structured catalyst for CO2 hydrogenation to methane
    Tang, X.; Song, C.; Li, H.; Liu, W.; Hu, X.; Chen, Q.; Lu, H.; Yao, S.*; Li, X.*; Lin, L.*; Thermally stable Ni foam-supported inverse CeAlOx/Ni ensemble as an active structured catalyst for CO2 hydrogenation to methane. Nature Communications 2024, 15 (1), 3115.[link]

    Thermally stable Ni foam-supported inverse CeAlOx/Ni ensemble as an active structured catalyst for CO2 hydrogenation to methane
    4.

    Competitive effects of compounding aromatic hydrogen storage carriers in low-pressure hydrogenation reactions
    Mei, X.; Ma, Z.; Yang, Y.; Gao, X.; Gong, H.; Song, Z.; Yao, S.; Competitive effects of compounding aromatic hydrogen storage carriers in low-pressure hydrogenation reactions. Fuel Processing Technology 2024, 265, 108143.[link]

    Competitive effects of compounding aromatic hydrogen storage carriers in low-pressure hydrogenation reactions
    5.

    Fine-tuning Pt nanoparticle and coordination for enhanced catalytic efficiency in microwave-assisted methylcyclohexane dehydrogenation over Pt/Al2O3 catalysts
    Ma, Z.; Yang, Y.; Song, Z.; Mei, X.; Gao, X.*; Huang, Y.; Zhang, Z.*; Yao, S.*; Fine-tuning Pt nanoparticle and coordination for enhanced catalytic efficiency in microwave-assisted methylcyclohexane dehydrogenation over Pt/Al2O3 catalysts. Fuel 2024, 378, 132851.[link]

    Fine-tuning Pt nanoparticle and coordination for enhanced catalytic efficiency in microwave-assisted methylcyclohexane dehydrogenation over Pt/Al2O3 catalysts
    6.

    XAFS method for the structural characterization of single atom catalysts
    Song, H.; Song, Z.; Zhou, W.; Yao, S.*; XAFS method for the structural characterization of single atom catalysts. Science China Chemistry 2024, 68, 2250–2274.[link]

    XAFS method for the structural characterization of single atom catalysts
    7.

    Light-driven acetic acid coupling for the production of succinic acid
    Song, H.; Zhou, X.; Gao, X.; Gong, H.; Teng, H.; Huang, Y.; Song, Z.; Lin, L.*; Yao, S.*; Light-driven acetic acid coupling for the production of succinic acid. Applied Catalysis B: Environment and Energy 2024, 358, 124399.[link]

    Light-driven acetic acid coupling for the production of succinic acid
    8.

    Valorization of humins into furanyl functionalized biochar for selective hydrogenation of five-member rings of furan compounds
    Si, Y.; Huang, Y.; Ma, Z.; Guo, X.; Song, H.; Yao, S.*; Cheng, Y.*; Valorization of humins into furanyl functionalized biochar for selective hydrogenation of five-member rings of furan compounds. Chemical Engineering Journal 2024, 488, 150864.[link]

    Valorization of humins into furanyl functionalized biochar for selective hydrogenation of five-member rings of furan compounds
    9.

    Co@SiO2/C catalyst shielded by hierarchical shell for robust hydrogen production
    Sun, L.; Liu, M.; Zhang, T.; Huang, Y.; Song, H.; Yang, J.; Dou, J.; Li, D.; Gao, X.*; Zhang, Q.*; Yao, S.*; Co@SiO2/C catalyst shielded by hierarchical shell for robust hydrogen production. Applied Catalysis B: Environmental 2024, 343, 123537.[link]

    Co@SiO2/C catalyst shielded by hierarchical shell for robust hydrogen production
    10.

    Selective photooxidation of methane to C1 oxygenates by constructing heterojunction photocatalyst with mild oxidation ability
    Gong, H.; Deng, C.; He, P.; Liu, M.; Cai, Y.; Yang, Y.; Yang, Q.; Bao, Z.; Ren, Q.; Yao, S.; Zhang, Z.; (2024). Selective photooxidation of methane to C1 oxygenates by constructing heterojunction photocatalyst with mild oxidation ability. Chinese Journal of Catalysis, 67, 61-70.[link]

    Selective photooxidation of methane to C1 oxygenates by constructing heterojunction photocatalyst with mild oxidation ability
  • 1.

    Unraveling Structure Sensitivity in the Photocatalytic Dehydrogenative C–C Coupling of Acetone to 2,5-Hexanedione over Pt/TiO2 Catalysts.
    Zhou, X.; Ye, S.; Zhao, S.*; Song, H.; Gong, H.; Fan, S.; Liu, M.; Wang, M.; Zhou, W.; Liu, J.; Yao, S.*; Lin, L.*, Unraveling Structure Sensitivity in the Photocatalytic Dehydrogenative C–C Coupling of Acetone to 2,5-Hexanedione over Pt/TiO2 Catalysts. ACS Catalysis 2023, 13 (17), 11825-11833.[link]

    Unraveling Structure Sensitivity in the Photocatalytic Dehydrogenative C–C Coupling of Acetone to 2,5-Hexanedione over Pt/TiO2 Catalysts.
    2.

    Dimensional Understanding of Boron-Based Catalysts for Oxidative Propane Dehydrogenation: Structure and Mechanism.
    Gao, X.; Liu, M.; Huang, Y.; Xu, W.; Zhou, X.; Yao, S.*, Dimensional Understanding of Boron-Based Catalysts for Oxidative Propane Dehydrogenation: Structure and Mechanism. ACS Catalysis 2023, 13 (14), 9667-9687.[link]

    Dimensional Understanding of Boron-Based Catalysts for Oxidative Propane Dehydrogenation: Structure and Mechanism.
    3.

    Integration of Hydrogenation and Dehydrogenation Based on N-Ethylcarbazole as a Liquid Organic Hydrogen Carrier.
    Huang, Y.; Si, Y.; Xiang, Y.; Yao, S. *; Cheng, Y. *, Integration of Hydrogenation and Dehydrogenation Based on N-Ethylcarbazole as a Liquid Organic Hydrogen Carrier. Industrial & Engineering Chemistry Research 2023, 62 (18), 6953-6962.[link]

    Integration of Hydrogenation and Dehydrogenation Based on N-Ethylcarbazole as a Liquid Organic Hydrogen Carrier.
    4.

    Effect of Ru particle size on cis/trans ratio of products in the hydrogenation of 2, 2, 4, 4-tetramethyl-1, 3-cyclobutanedione to 2, 2, 4, 4-tetramethyl-1, 3-cyclobutanediol.
    Si, Y.; Yang, L.; Yao, S*.; Jiang, S.; Cheng, Y.*; Wang, L.; & Li, X., Effect of Ru particle size on cis/trans ratio of products in the hydrogenation of 2, 2, 4, 4-tetramethyl-1, 3-cyclobutanedione to 2, 2, 4, 4-tetramethyl-1, 3-cyclobutanediol. Applied Catalysis A: General, 2023, 650, 118968.[link]

    Effect of Ru particle size on cis/trans ratio of products in the hydrogenation of 2, 2, 4, 4-tetramethyl-1, 3-cyclobutanedione to 2, 2, 4, 4-tetramethyl-1, 3-cyclobutanediol.
    5.

    Subsurface nickel boosts the low-temperature performance of a boron oxide overlayer in propane oxidative dehydrogenation.
    Gao, X.; Zhu, L.; Yang, F.; Zhang, L.; Xu, W.; Zhou, X.; Huang, Y.; Song, H.; Lin, L.; Wen, X*.; Ma, D.; & Yao, S*., Subsurface nickel boosts the low-temperature performance of a boron oxide overlayer in propane oxidative dehydrogenation. Nature Communications, 2023 14(1), 1478.[link]

    Subsurface nickel boosts the low-temperature performance of a boron oxide overlayer in propane oxidative dehydrogenation.
  • 1.

    Sulfonic Acid-Functionalized Brønsted Ionic Liquid-Catalyzed Isoprene Production via Prins Condensation between Methyl Tert-Butyl Ether and Formaldehyde in Their Stoichiometric Ratio.
    Xu, W.; Gao, X.; Zhou, X.; Huang, Y.; Song, H.; Yao, S.*; Sulfonic Acid-Functionalized Brønsted Ionic Liquid-Catalyzed Isoprene Production via Prins Condensation between Methyl Tert-Butyl Ether and Formaldehyde in Their Stoichiometric Ratio. Industrial & Engineering Chemistry Research 2022, 61, 39[link]

    Sulfonic Acid-Functionalized Brønsted Ionic Liquid-Catalyzed Isoprene Production via Prins Condensation between Methyl Tert-Butyl Ether and Formaldehyde in Their Stoichiometric Ratio.
    2.

    Non-oxidative dehydrogenation of propane to propene over Pt-Sn/Al2O3 catalysts: Identification of the nature of active site
    Gao, X.; Xu, W.; Li, X.; Cen, J.; Xu, Y.; Lin, L.*; Yao, S.*; Non-oxidative dehydrogenation of propane to propene over Pt-Sn/Al2O3 catalysts: Identification of the nature of active site. Chemical Engineering Journal 2022, 443, 136393.[link]

    Non-oxidative dehydrogenation of propane to propene over Pt-Sn/Al2O3 catalysts: Identification of the nature of active site
    3.

    Photocatalytic dehydrogenative C-C coupling of acetonitrile to succinonitrile.
    Zhou, X.; Gao, X.; Liu, M.; Gao, Z.; Qin, X.; Xu, W.; Ye, S.; Zhou, W.; Fan, H.; Li, J.; Fan, S.; Yang, L.; Fu, J.; Xiao, D.; Lin, L.*; Ma, D.*; Yao, S.*; Photocatalytic dehydrogenative C-C coupling of acetonitrile to succinonitrile. Nature communications 2022, 13, 1-8.[link]

    Photocatalytic dehydrogenative C-C coupling of acetonitrile to succinonitrile.
    4.

    Liquid-phase hydrogenation of 2,2,4,4-tetramethyl-1,3-cyclobutanedione over supported Ru based catalysts
    Si, Y.; Yang, L.; Wang, C.; Yao, S.; Wang, L.; Li, X.; Cheng, Y.*; Liquid-phase hydrogenation of 2, 2, 4, 4-tetramethyl-1, 3-cyclobutanedione over supported Ru based catalysts. Catalysis Communications, 2022, 166, 106453.[link]

    Liquid-phase hydrogenation of 2,2,4,4-tetramethyl-1,3-cyclobutanedione over supported Ru based catalysts
    5.

    Fixation of N2 into Value-Added Organic Chemicals
    Yang, J.; Peng, M.; Zhai, D.; Xiao, D.; Shi, Z.*; Yao, S.*; Ma, D.*; Fixation of N2 into Value-Added Organic Chemicals. ACS Catalysis 2022, 12 (5), 2898-2906.[link]

    Fixation of N2 into Value-Added Organic Chemicals
    6.

    硼基催化剂丙烷氧化脱氢制丙烯
    高晓峰; 黄永康; 徐文豪; 周娴; 姚思宇*; 马丁*; 硼基催化剂丙烷氧化脱氢制丙烯. 化工进展 2022, 41, 1409-1429.[link]

    硼基催化剂丙烷氧化脱氢制丙烯
  • 1.

    Encapsulation of CuO nanoparticles within silicalite-1 as a regenerative catalyst for transfer hydrogenation of furfural
    Weng, M.; Zhang, Z.; Okejiri, F.; Yan, Y.; Lu, Y.; Tian, J.; Lu, X.; Yao, S*.; Fu, J*., Encapsulation of CuO nanoparticles within silicalite-1 as a regenerative catalyst for transfer hydrogenation of furfural. Iscience 2021, 24 (8), 102884.[link]

    Encapsulation of CuO nanoparticles within silicalite-1 as a regenerative catalyst for transfer hydrogenation of furfural
    2.

    The in-situ XAS study on the formation of Pd nanoparticles via thermal decomposition of palladium (II) acetate in hydroxyl functionalized ionic liquids
    Yao, S*; Sun, H.; Ma, D*., The in-situ XAS study on the formation of Pd nanoparticles via thermal decomposition of palladium (II) acetate in hydroxyl functionalized ionic liquids. Journal of Physics D: Applied Physics 2021, 54 (14), 144001.[link]

    The in-situ XAS study on the formation of Pd nanoparticles via thermal decomposition of palladium (II) acetate in hydroxyl functionalized ionic liquids
    3.

    Lattice-water-induced acid sites in tungsten oxide hydrate for catalyzing fructose dehydration
    Sun, H.; Song, F.; Zhou, C.; Wan, X.; Jin, Y.; Dai, Y.; Zheng, J.; Yao, S*.; Yang, Y*., Lattice-water-induced acid sites in tungsten oxide hydrate for catalyzing fructose dehydration. Catalysis Communications 2021, 149, 106254.[link]

    Lattice-water-induced acid sites in tungsten oxide hydrate for catalyzing fructose dehydration
  • 1.

    Highly efficient conversion of oleic acid to heptadecane without external hydrogen source over atomic layer deposited bimetallic NiPt catalysts
    Chen, H†.; Yao, S. †; Lin, W.; Zhang, Z.; Hu, X.; Liu, X.; Yan, B.; Chen, K.; Qin, Y.; Zhu, Y., Highly efficient conversion of oleic acid to heptadecane without external hydrogen source over atomic layer deposited bimetallic NiPt catalysts. Chemical Engineering Journal 2020, 390, 124603.[link]

    Highly efficient conversion of oleic acid to heptadecane without external hydrogen source over atomic layer deposited bimetallic NiPt catalysts
    2.

    Maximizing the synergistic effect of CoNi catalyst on α-MoC for robust hydrogen production
    Ge, Y.; Qin, X.; Li, A.; Deng, Y.; Lin, L.; Zhang, M.; Yu, Q.; Li, S.; Peng, M.; Xu, Y., Zhao, X.; Zhou, W*.; Yao, S*.; Ma, D*., Maximizing the synergistic effect of CoNi catalyst on α-MoC for robust hydrogen production. Journal of the American Chemical Society 2020, 143 (2), 628-633.[link]

    Maximizing the synergistic effect of CoNi catalyst on α-MoC for robust hydrogen production
  • 1.

    Sublimation-induced sulfur vacancies in MoS2 catalyst for one-pot synthesis of secondary amines.
    Zhang, Y.; Gao, Y*.; Yao, S*.; Li, S.; Asakura, H.; Teramura, K.; Wang, H.; Ma, D*., Sublimation-induced sulfur vacancies in MoS2 catalyst for one-pot synthesis of secondary amines. ACS Catalysis 2019, 9 (9), 7967-7975.[link]

    Sublimation-induced sulfur vacancies in MoS2 catalyst for one-pot synthesis of secondary amines.
    2.

    Molybdenum Carbide: Controlling the Geometric and Electronic Structure of Noble Metals for the Activation of O–H and C–H Bonds.
    Deng, Y.; Ge, Y.; Xu, M.; Yu, Q.; Xiao, D.; Yao, S.*; Ma, D.*, Molybdenum Carbide: Controlling the Geometric and Electronic Structure of Noble Metals for the Activation of O–H and C–H Bonds. Accounts of chemical research 2019, 52 (12), 3372-3383.[link]

    Molybdenum Carbide: Controlling the Geometric and Electronic Structure of Noble Metals for the Activation of O–H and C–H Bonds.
    3.

    CuZnCoOx multifunctional catalyst for in situ hydrogenation of 5-hydroxymethylfurfural with ethanol as hydrogen carrier.
    Zhang, Z. †; Yao, S. †; Wang, C.; Liu, M.; Zhang, F.; Hu, X.; Chen, H.; Gou, X.; Chen, K.; Zhu, Y.; Lu, X.; Ouyang, P.; Fu, J., CuZnCoOx multifunctional catalyst for in situ hydrogenation of 5-hydroxymethylfurfural with ethanol as hydrogen carrier. Journal of catalysis 2019, 373, 314-321. († Co-first author)[link]

    CuZnCoOx multifunctional catalyst for in situ hydrogenation of 5-hydroxymethylfurfural with ethanol as hydrogen carrier.
    4.

    Exploring Metal–Support Interactions To Immobilize Subnanometer Co Clusters on γ–Mo2N: A Highly Selective and Stable Catalyst for CO2 Activation
    Yao, S.; Lin, L.; Liao, W.; Rui, N.; Li, N.; Liu, Z.; Cen, J.; Zhang, F.; Li, X.; Song, L.; Betancourt De Leon, L.; Su, D.; Senanayake, S.; Liu, P.; Ma, D., Chen, J.; Rodriguez, J., Exploring Metal–Support Interactions To Immobilize Subnanometer Co Clusters on γ–Mo2N: A Highly Selective and Stable Catalyst for CO2 Activation. ACS Catalysis 2019, 9, 9087-9097[link]

    Exploring Metal–Support Interactions To Immobilize Subnanometer Co Clusters on γ–Mo2N: A Highly Selective and Stable Catalyst for CO2 Activation
    5.

    A highly CO-resistant Pt catalyst for chemoselective hydrogenation.
    Lin, L.†; Yao, S.†; Gao, R.†; Liang, X.; Deng, Y.; Liu, J.; Yu, Q.; Peng, M.; Jiang, Z.; Li, Y.; Wen, X.; Zhou, W.; Ma, D., A highly CO-resistant Pt catalyst for chemoselective hydrogenation. Nature Nanotechnology 2019, 14(4), 354-361. († Co-first author)[link]

    A highly CO-resistant Pt catalyst for chemoselective hydrogenation.
  • 1.

    Combining CO2 Reduction with Ethane Oxidative Dehydrogenation by Oxygen-modification of Molybdenum Carbide.
    Yao, S.; Yan, B.; Jiang, Z.; Liu, Z.; Wu, Q.; Lee, J. H.; Chen, J. G.*; Combining CO2 Reduction with Ethane Oxidative Dehydrogenation by Oxygen-Modification of Molybdenum Carbide. ACS Catalysis 2018, 8, 5374-5381.[link]

    Combining CO2 Reduction with Ethane Oxidative Dehydrogenation by Oxygen-modification of Molybdenum Carbide.
    2.

    Ultra-Small Platinum Nanoparticles Encapsulated in Sub-50 nm Hollow Titania Nanospheres for Low-Temperature Water–Gas Shift Reaction.
    Zhao, H.; Yao, S.; Zhang, M.; Huang, F.; Fan, Q.; Zhang, S.; Liu, H.*; Ma, D.*; Gao, C.*; Ultra-Small Platinum Nanoparticles Encapsulated in Sub-50 nm Hollow Titania Nanospheres for Low-Temperature Water–Gas Shift Reaction. ACS Applied Materials & Interfaces 2018, 10, 36954-36960.[link]

    Ultra-Small Platinum Nanoparticles Encapsulated in Sub-50 nm Hollow Titania Nanospheres for Low-Temperature Water–Gas Shift Reaction.
    3.

    Observing How Fischer-Tropsch Synthesis Catalysts Work at the Nanoscale via Operando STXM.
    Yao, S.; Xiao, D.; Ma, D.*; Observing How Fischer-Tropsch Synthesis Catalysts Work at the Nanoscale via Operando STXM. Chem 2018, 4, 2493-2495.[link]

    Observing How Fischer-Tropsch Synthesis Catalysts Work at the Nanoscale via Operando STXM.
  • 1.

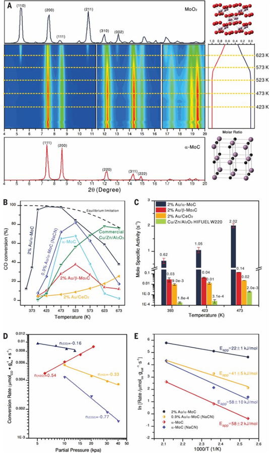
    Atomic-layered Au clusters on α-MoC as catalysts for the low-temperature water-gas shift reaction.
    Yao, S.; Zhang, X.; Zhou, W.; Gao, R.; Xu, W.; Ye, Y.; Lin, L.; Wen, X.; Liu, P.; Chen, B.; Crumlin, E.; Guo, J.; Zuo, Z.; Li, W.; Xie, J.; Lu, L.; Kiely, C. J.; Gu, L.; Shi, C.*; Rodriguez, J. A.*; Ma, D.*; Atomic-layered Au clusters on α-MoC as catalysts for the low-temperature water-gas shift reaction. Science 2017, 357, 389-393.[link]

    Atomic-layered Au clusters on α-MoC as catalysts for the low-temperature water-gas shift reaction.
    2.

    Reconstruction of the Wet Chemical Synthesis Process: The Case of Fe5C2 Nanoparticles.
    Yao, S.; Yang, C.; Zhao, H.; Li, S.; Lin, L.; Wen, W.; Liu, J.; Hu, G.; Li, W.; Hou, Y.*; Ma, D.*; Reconstruction of the Wet Chemical Synthesis Process: The Case of Fe5C2 Nanoparticles. The Journal of Physical Chemistry C 2017, 121, 5154-5160.[link]

    Reconstruction of the Wet Chemical Synthesis Process: The Case of Fe5C2 Nanoparticles.
  • 1.

    An energy-efficient catalytic process for the tandem removal of formaldehyde and benzene by metal/HZSM-5 catalysts.
    Wang, Y.†; Yao, S.†; Crocker, M.; Zhu, X.; Chen, B.; Xie, J.; Shi, C.; Ma, D., An energy-efficient catalytic process for the tandem removal of formaldehyde and benzene by metal/HZSM-5 catalysts. Catalysis Science & Technology 2015, 5 (11), 4968-4972. († Co-first author; Cover paper)[link]

    An energy-efficient catalytic process for the tandem removal of formaldehyde and benzene by metal/HZSM-5 catalysts.
  • 1.

    Unraveling the dynamic nature of a CuO/CeO2 catalyst for CO oxidation in operando: a combined study of XANES (fluorescence) and DRIFTS
    Yao, S.; Mudiyanselage, K.; Xu, W.; Johnston-Peck, A. C.; Hanson, J. C.; Wu, T.; Stacchiola, D.; Rodriguez, J. A.; Zhao, H.; Beyer, K. A.; Chapman, K.; Chupas, P.; Martínez-Arias, A.; Si, R.; Bolin, T.; Liu, W.; Senanayake, S. D., Unraveling the dynamic nature of a CuO/CeO2 catalyst for CO oxidation in operando: a combined study of XANES (fluorescence) and DRIFTS. ACS Catalysis 2014, 4 (6), 1650-1661[link]

    Unraveling the dynamic nature of a CuO/CeO2 catalyst for CO oxidation in operando: a combined study of XANES (fluorescence) and DRIFTS
    2.

    Morphological effects of the nanostructured ceria support on the activity and stability of CuO/CeO2 catalysts for the water-gas shift reaction
    Yao, S.; Xu, W.; Johnston-Peck, A.; Zhao, F.; Liu, Z.; Luo, S.; Senanayake, S.; Martínez-Arias, A.; Liu, W.; Rodriguez, J., Morphological effects of the nanostructured ceria support on the activity and stability of CuO/CeO2 catalysts for the water-gas shift reaction. Physical Chemistry Chemical Physics 2014, 16 (32), 17183-17195[link]

    Morphological effects of the nanostructured ceria support on the activity and stability of CuO/CeO2 catalysts for the water-gas shift reaction
  • 1.

    Insights into the formation mechanism of rhodium nanocubes
    Yao, S.; Yuan, Y.; Xiao, C.; Li, W.; Kou, Y.; Dyson, P. J.; Yan, N.; Asakura, H.; Teramura, K.; Tanaka, T., Insights into the formation mechanism of rhodium nanocubes. The Journal of Physical Chemistry C 2012, 116 (28), 15076-15086[link]

    Insights into the formation mechanism of rhodium nanocubes
  • 1.

    Electrolyte-mediated Cu+/Cu0 ratio control in Cu/graphene catalysts for divergent CO2 electroreduction pathways
    Zhao, M.; Wen, W.; Liu, C.; Yan, Q.; He, S.; Xiao, H.*; Zhang, L.; Zhang, J.; Gao, X.*; Jia, J.*, Electrolyte-mediated Cu+/Cu0 ratio control in Cu/graphene catalysts for divergent CO2 electroreduction pathways. J. Colloid Interface Sci. 2026, 701,138687.[link]

    Electrolyte-mediated Cu+/Cu0 ratio control in Cu/graphene catalysts for divergent CO2 electroreduction pathways
    2.

    Modulating kinetic regimes in oxidative dehydrogenation of propane via subsurface metal-mediated dynamic BO-H bond dissociation and regeneration
    Xu, S.; Song, Z.; Chen, Z.; Zhang, H.; Hou, Z.; Zhou, X.; Yang, Y.; Gao, X.*; Lin, L.*; Yao, S.*, Modulating kinetic regimes in oxidative dehydrogenation of propane via subsurface metal-mediated dynamic BO-H bond dissociation and regeneration. Chem. Eng. J. 2026, 530,173661.[link]

    Modulating kinetic regimes in oxidative dehydrogenation of propane via subsurface metal-mediated dynamic BO-H bond dissociation and regeneration